首页
医院简介
特色专科
儿科
口腔科
内科综合门诊
介入科
心病科
外一科
外二科
外三科
名中医
妇产科
针灸推拿科
肺病科
肿瘤科
骨伤一科
骨伤二科
骨伤三科
骨科综合门诊
重症医学科
急诊科
脑病科
眼科耳鼻喉科
脾胃病科
内分泌科
皮肤科
老年病科
就医指南
新闻中心
医院文化
党政纪事
党的群众路线教育实践活动
党员风采
国医堂
名医传承
预约挂号
首页
医院简介
特色专科
就医指南
新闻中心
医院文化
党政纪事
国医堂
预约挂号
|
通知公告
您的位置:
安岳县中医医院
>
通知公告
>
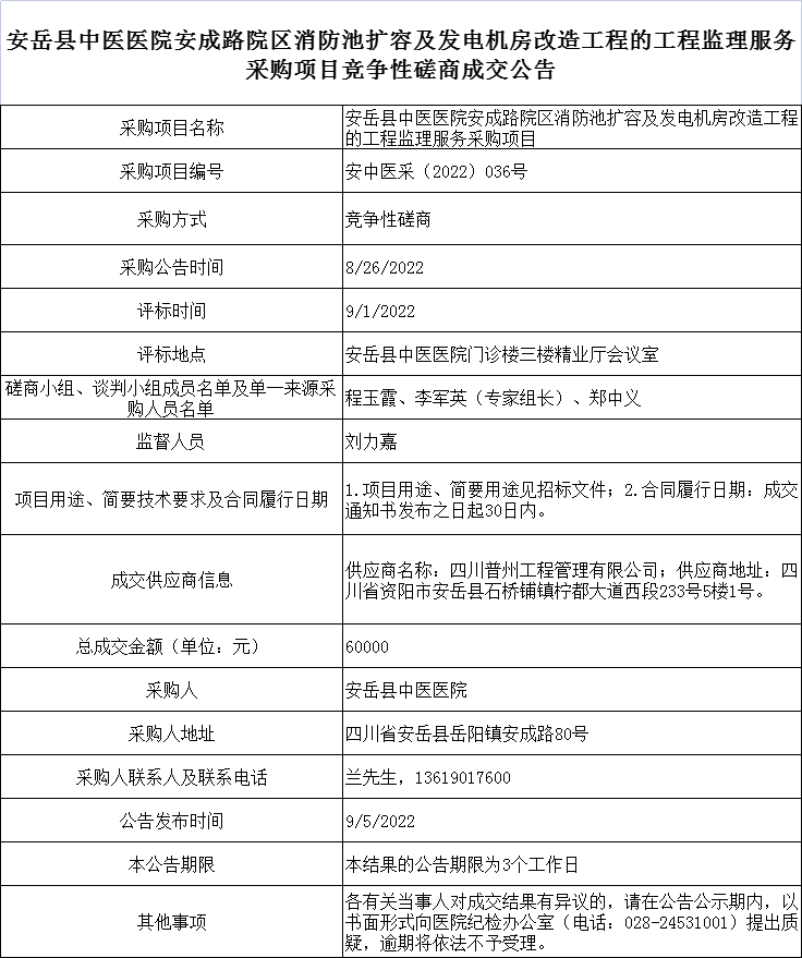
安岳县中医医院安成路院区消防池扩容及发电机房改造工程的工程监理服务采购项目竞争性磋商成交公告
点击量:
次 更新时间:2022-09-04
video
信息来源:采购管理办公室
编辑:宣传科